各方评论-2014年澳网即将在下周一(1月13号)隆重开幕,今天上午结束了男女单打的抽签,费德勒穆雷狭路相逢勇者胜,到底谁才能突破重围跻身四强呢?李娜又能否面对闺蜜时狠心横扫呢?
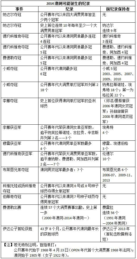
2014年澳网即将在下周一(1月13号)隆重开幕,今天上午结束了男女单打的抽签,费德勒穆雷狭路相逢勇者胜,到底谁才能突破重围跻身四强呢?李娜又能否面对闺蜜时狠心横扫呢,2014澳网又有哪些值得我们期待的破纪录呢,让我们拭目以待...
楚天运动频道装备您的运动生活!
【打印】 【返回】
尤尼克斯 YONEX RDIS 100 Mid
优惠价:¥1170.00
顶尖 770 网球拍
优惠价:¥135.00
尤尼克斯 Yonex RDIS 300 Midp
优惠价:¥1596.00